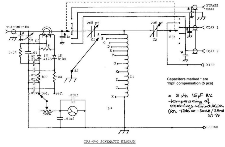
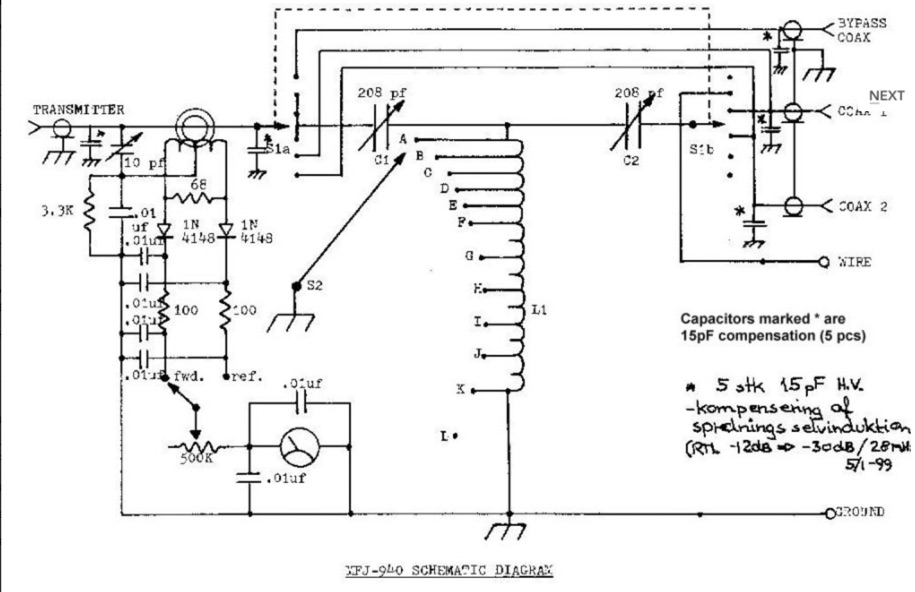
The MFJ-940 VERSA TUNER II is a useful little antenna tuner for the HF-bands. However it suffers from a minor design error, which can be easily rectified.
As other antenna tuners may show the same kind of “weakness”, the modification described here can be used to improve other types.
The connection between the components in the tuner – coax connectors, switch, coils and variable capacitors are made of rather long pieces of tinned copper wire.
These wires act as small selfinductances. In normal operation stray inductances are absorbed by the tuning components, however when the tuner is switched into “bypass” mode, it affects the 50 ohm match between antenna and transmitter. This is worst on the highest frequencies.
You can check an antenna tuner by measuring the VSWR through of the tuner, when it is terminated by a good 50 ohm load. In my case I could measure a VSWR on 30MHz of 1.8:1 – not very good for a simple bypass!
The solution is to compensate the series L from the wires with parallel C’s. By doing this in the upper end of the frequency range a broadband match can be obtained.
In the MFJ-940 five 15pF capacitors are used. Four from each of the four coax centerpins to ground and one from the switch rotor to ground. This completely tunes out the reactance of the internal wirering. – see modified diagram.
The capacitors must be able to handle high voltages – I’m using 500V ceramic tubular types and have no problems at the 100W level.
This modification improves the return loss at 30 MHz from -12dB to -30dB and at the same time reduces through loss (attenuation) from 0.3dB to only 0.1dB.
By OZ2OE originally at hjem.get2net.dk/ole_nykjaer/oz2oe




